Вернуться к содержанию учебника
Упражнения § 2. Страница 17
44 45 46 47 48 49 50 51 52 53 54
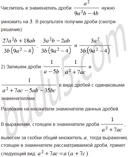
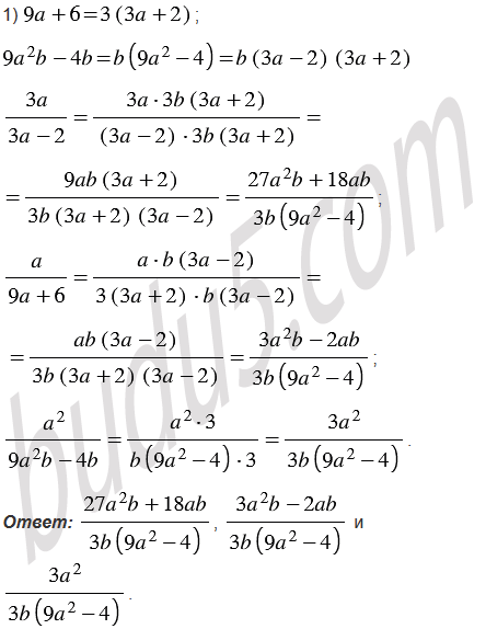
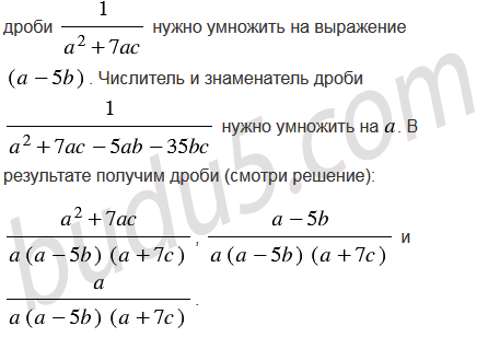
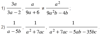
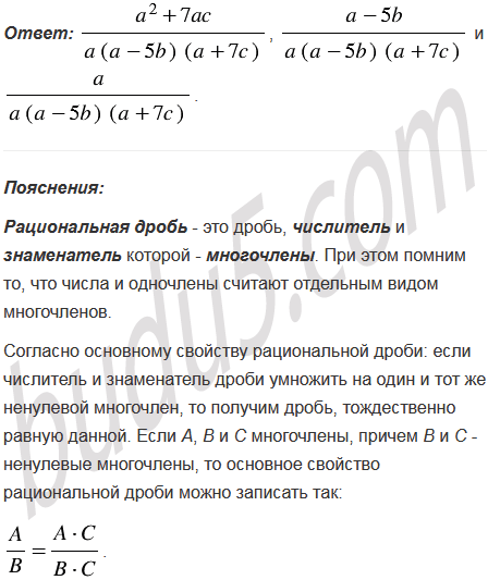
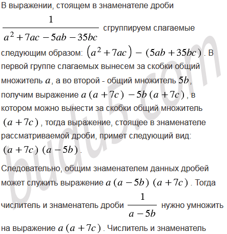
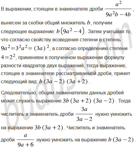
Запишите в виде дробей с одинаковыми знаменателями:
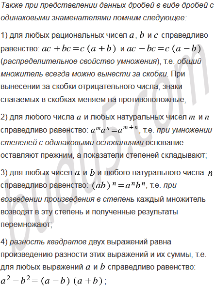
Вспомните: