Номер 45 - ГДЗ Алгебра 8 класс. Мерзляк, Полонский. Учебник. Страница 17

Вернуться к содержанию учебника

Упражнения § 2. Страница 17

42 43 44 45 46 47 48

Вопрос

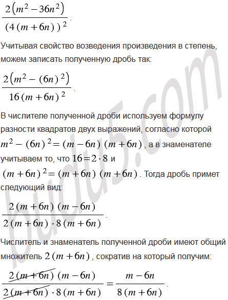
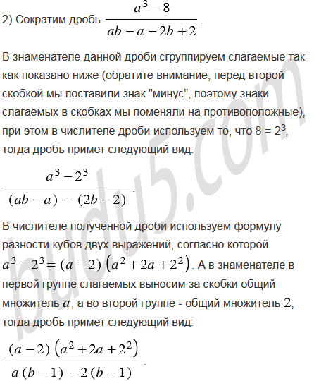
Сократите дробь:

Подсказка

Ответ


Вернуться к содержанию учебника