Номер 1023 - ГДЗ Алгебра 7 класс. Мерзляк, Полонский. Учебник. Страница 202

Вернуться к содержанию учебника

Страница 202

1020 1021 1022 1023 1024 1025 1026

Вопрос

Подберите такие значения и , при которых система уравнений

1) имеет бесконечно много решений;

2) имеет единственное решение;

3) не имеет решений.

Подсказка

Вспомните:

  1. Что называют линейным уравнением с двумя переменными.
  2. Как определить сколько решений имеет система двух линейных уравнений с двумя переменными.
  3. Свойства уравнений.
  4. Умножение рациональных чисел.

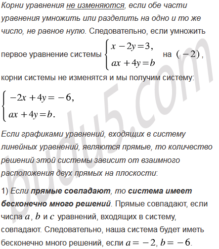
Ответ


Вернуться к содержанию учебника