Номер 1018 - ГДЗ Алгебра 7 класс. Мерзляк, Полонский. Учебник. Страница 201

Вернуться к содержанию учебника

Страница 201

1015 1016 1017 1018 1019 1020 1021

Вопрос

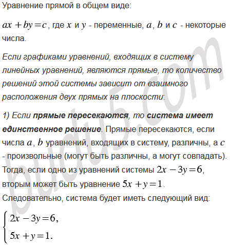
К уравнению подберите второе линейное уравнение так, чтобы получилась система уравнений, которая:

1) имеет единственное решение;

2) имеет бесконечно много решений;

3) не имеет решений.

Подсказка

Ответ


Вернуться к содержанию учебника