Вернуться к содержанию учебника
Упражнения §16. Страница 133
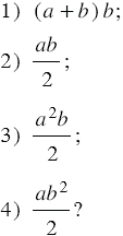
Число
- чётное, а число
- нечётное. Значением какого из данных выражений обязательно является чётное число:

Вспомните, какие числа являются четными (нечетными).
Вернуться к содержанию учебника