Вернуться к содержанию учебника
Упражнения § 1. Страница 9
10 11 12 13 14 15 16 17 18 19 20
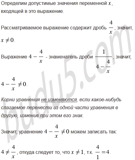
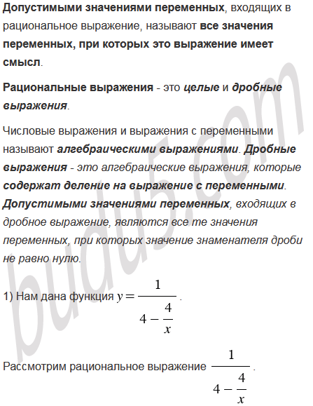
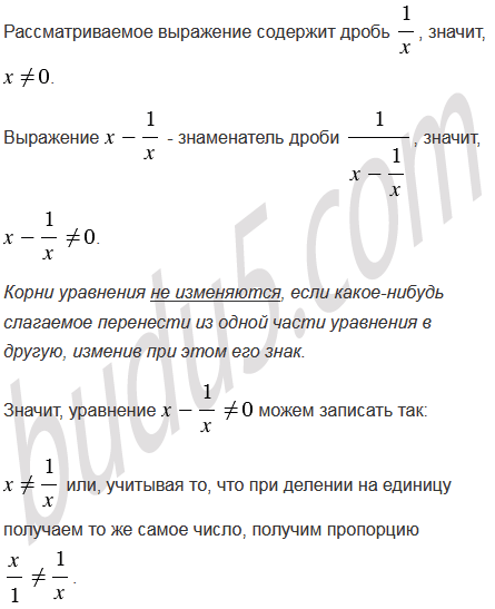
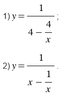
Найдите область определения функции:
Вспомните: